График работы:
Пишите в Telegram:
+7 985 522-42-14 t.me/Bioh_service
Бесплатная консультация
Важно!
Укажите ваш ник Telegram в примечании к заказу, иначе мы сможем с вами связаться только по электронной почте.

PE-22-28

16 декабря 2024

Содержание статьи

Что такое PE-22-28?

PE-22-28 – это синтетическое производное природного пептида спадина. Спадин – это секретируемый пептид, полученный из сортилина. Он является антагонистом рецептора TREK-1 (TWIK-related-potassium channel), двухпорового калиевого канала, идентифицированного как потенциальная цель в лечении депрессии и как возможный нейрогенный регулятор. Ранние исследования на мышах показали, что удаление рецептора TREK-1 делает их устойчивыми к депрессии. Аналогичным образом, лечение сортилином приводит к устойчивости к депрессии, усиливает рост как нейронов, так и синаптических связей между нейронами[1].

Интересно, что укороченные аналоги спадина на самом деле показывают лучшее ингибирование TREK-1, чем сам спадин. PE-22-28 является репрезентативным пептидом для этой группы синтетических аналогов спадина. Было показано, что PE-22-28 более стабилен и обладает улучшенной антидепрессивной активностью и нейрогенными свойствами по сравнению с природным спадином.

Важно отметить, что одним из долгосрочных последствий приема антидепрессантов (например, СИОЗС) является нейрогенез. Фактически, рост новых нейронов считается одним из признаков того, что депрессия лечится адекватно и что антидепрессанты работают. Было показано, что PE-22-28 вызывает нейрогенез всего через 4 дня, что значительно быстрее, чем любой известный антидепрессант. Это также говорит о том, что PE-22-28 может быть полезен в других приложениях, таких как обучение, восстановление после инсульта и, возможно, даже борьба с нейродегенеративными заболеваниями[2].

TREK-1, который в основном находится в мозге, также находится в сердце, гладкомышечных клетках, легочной ткани, простате и в определенных областях поджелудочной железы. Хотя он в первую очередь изучался как мишень для антидепрессантной активности, TREK-1 играет важную роль в восприятии боли, анестезии и нейропротекции. Эти свойства сделали TREK-1 основной целью исследований в академических кругах и промышленности.

Структура пептида PE-22-28

Последовательность спадина: YAPLPRWSGPIGVSWGLR
Молекулярная формула: C96H142N26O22
Молекулярная масса: 2012.3492 г/моль

 

PE-22-28 Последовательность: GVSWGLR
Молекулярная формула: C35H55N11O9
Молекулярная масса: 773,8947 г/моль

PE-22-28

Исследования PE-22-28

Что такое TREK-1?

Рецептор, с которым в первую очередь связываются спадин и, следовательно, PE-22-28, – это TREK-1. TREK-1 – это двухпоровый калиевый канал, регулируемый рядом различных молекул. Он принадлежит к большому семейству двухпоровых калиевых каналов, которые важны для регуляции возбудимости нейронов. TREK-1, в частности, находится в областях мозга, контролирующих настроение, память и обучение. К этим областям относятся префронтальная кора, миндалевидное тело и гиппокамп. Стимуляция активности TREK-1 снижает возбудимость нейрона, в то время как снижение функции TREK-1 повышает возбудимость и увеличивает вероятность события деполяризации[3]. Снижая возбудимость нейрона, TREK-1 может помочь защитить от эксайтотоксичности.

Механизм

Депрессия

Исследования на мышиных моделях депрессии показывают, что PE-22-28 более эффективен в устранении симптомов депрессии, чем любое из используемых в настоящее время методов лечения, и что он делает это с меньшим количеством побочных эффектов. Фактически, было показано, что PE-22-28 снимает депрессию всего за 4 дня, не вызывая никаких побочных эффектов на другие функции, которые контролируются каналом TREK-1.

Существуют веские доказательства того, что гиппокамп меньше (имеет уменьшенный объем) у пациентов, страдающих депрессивным расстройством и другими расстройствами аффекта. Кроме того, исследования показали, что долгосрочное применение классических антидепрессантов (ингибиторов селективного обратного захвата 5-HT или норадреналина) усиливает нейрогенез в гиппокампе взрослых грызунов и приводит к увеличению объема гиппокампа[4]. Способность PE-22-28 обращать вспять эту потерю объема путем стимуляции нейрогенеза указывает на то, что он борется с депрессией в ее источнике и может помочь раскрыть некоторые из основных физиологических путей, которые являются дефицитными в условиях депрессии[5].

Отсутствие побочных эффектов, вызванных спадином и PE-22-28, так же важно, как и эффекты этих пептидов. Современные методы лечения депрессии имеют множество известных побочных эффектов, начиная от суицидальности и заканчивая изменениями либидо и проблемами с познанием. Фактически, побочные эффекты являются основной причиной, по которой люди прекращают использовать антидепрессанты и неохотно возвращаются к ним даже после того, как их депрессия ухудшается. Даже кетамин, который недавно был разрекламирован как потенциальное быстродействующее средство от депрессии, имеет множество побочных эффектов, включая делирий, галлюцинации, мышечный тремор, высокое кровяное давление и учащенное сердцебиение. Поэтому, несмотря на его быстрое начало действия, врачи неохотно использовали кетамин для лечения депрессии из-за диапазона и тяжести его побочных эффектов[6].

Первоначально существовало опасение, что спадин также вызовет множество побочных эффектов, поскольку рецептор TREK-1 участвует в болевой чувствительности, судорожной активности и сердечной ишемии. Также существовало опасение, что спадин и PE-22-28 могут ингибировать токи в каналах TREK-2, TRAAK, TASK и TRESK, что приводит к дополнительным побочным эффектам. Однако исследования на мышах показывают, что ни один из этих побочных эффектов не наблюдается, и, по сути, PE-22-28 имеет один из самых маленьких профилей побочных эффектов среди всех существующих или экспериментальных методов лечения депрессии[7].

Депрессия после инсульта

Постинсультная депрессия (ПИД) является распространенным состоянием после ишемии мозга и особенно устойчива к стандартному лечению. Недавние исследования показали, что повышенная экспрессия TREK-1, вероятно, играет причинную роль в этом состоянии. В экспериментальных моделях мышей эта повышенная регуляция может быть подавлена или обращена вспять с использованием как антидепрессантов СИОЗС, так и блокаторов TREK-1, таких как спадин[3]. Конечно, СИОЗС действуют гораздо дольше и имеют множество побочных эффектов. Это говорит о том, что PE-22-28 может оказаться эффективным в будущих испытаниях, изучающих лечение ПИД.

Нейрогенез

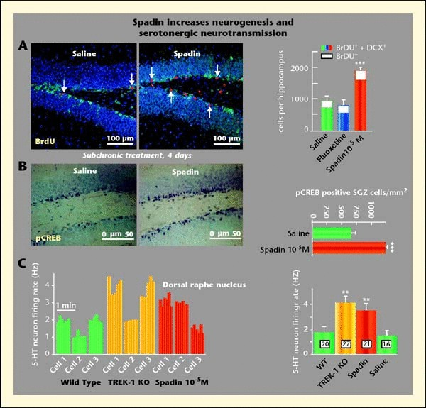
Способность антидепрессантов повышать нейрогенез в гиппокампе хорошо известна. Исследования с PE-22-28 показывают, что этот пептид может выполнять ту же функцию, но за более короткий промежуток времени. Исследования на мышах показывают, что PE-22-28 увеличивает как нейрогенез, так и синаптогенез всего за четыре дня. Предварительные результаты показывают, что PE-22-28 примерно удваивает количество BrdU (экзогенный маркер, который встраивается в ДНК и используется для обнаружения репликации) положительных клеток в гиппокампе. В случае синаптогенеза PE-22-28, по-видимому, удваивает скорость образования синапсов[2], [8].

Еще одним признаком того, что PE-22-28 усиливает деление клеток в мозге, является увеличение CREB, наблюдаемое после его введения. CREB (белок, связывающий элемент ответа цАМФ) – это фактор транскрипции, связанный с пластичностью нейронов, формированием памяти и развитием пространственной памяти. CREB, по-видимому, является необходимым компонентом не только для роста нейронов, но и для их защиты. Исследования болезни Альцгеймера показали снижение регуляции CREB, и ученые долго искали препарат, способный усилить CREB, как средство лечения болезни Альцгеймера[9], [10]. PE-22-28 активно исследуется на предмет его способности как предотвращать, так и устранять симптомы болезни Альцгеймера.

Гиппокамп, играя важную роль в депрессии, также является критической структурой для обучения и памяти. Это очень пластичная структура, которая, как показали исследования, уязвима к повреждениям от различных инсультов. Гиппокамп был вовлечен в заболевания, начиная от депрессии и тревожности и заканчивая болезнью Альцгеймера. Улучшение его способности к регенерации после травм может помочь в лечении ряда заболеваний. В частности, роль гиппокампа в обучении, памяти и пространственной навигации предполагает, что PE-22-28 или аналогичный антагонист TREK-1 может оказаться эффективным ноотропом.

Теперь, в целом, было продемонстрировано на животных моделях, что удаление канала TREK-1 является рецептом катастрофы. В предыдущих моделях мышей нокаутирование TREK-1 значительно увеличивало вероятность судорожной активности и снижало нормальную способность этого двухпорового калиевого канала защищать нейроны от эксайтотоксичности. Тогда стало немного неожиданностью, что ни спадин, ни PE-22-28 не усиливали судорожную активность. Еще более интересным является тот факт, что мыши, получавшие спадин, более устойчивы к развитию генерализованных судорог[3]. PE-22-28 обладает еще более выраженным защитным эффектом, чем спадин.

Влияние спадина на частоту активации нейронов 5-HT

Вверху: количество клеток в гиппокампе мышей, получавших физиологический раствор, флуоксетин (прозак) и спадин в течение четырех дней.

В центре: Количественная оценка активности CREB в мозге мышей, получавших физиологический раствор и спадин.

Внизу: Влияние спадина на частоту срабатывания нейронов 5-HT (нейронов, вовлеченных в депрессию) на исходном уровне (WT), у мышей с нокаутом TREK-1 (KO) и после введения спадина и физиологического раствора. Обратите внимание, что спадин усиливает срабатывание нейронов почти так же, как полное удаление TREK-1.

Функция мышц

Некоторые исследования предполагают, что TREK-1 играет важную роль в способности мышц реагировать на механическую стимуляцию. В частности, блокада TREK-1, по-видимому, увеличивает сократимость мышечной ткани, в то время как активация канала, по-видимому, способствует расслаблению мышц. Хотя этот конкретный аспект канала TREK-1 все еще находится на ранних стадиях исследования, он становится все более важным. Есть надежда, что понимание роли молекул, таких как PE-22-28, в сокращении и расслаблении мышц может не только обеспечить новые методы лечения таких состояний, как миогенная дисфункция мочевого пузыря, но также может открыть новые пути для понимания физиологии работы мышц[11].

Краткое содержание

По словам доктора Джин Мазеллы, одного из ведущих исследователей в разработке PE-22-28, пептид был специально разработан для продвижения использования аналогов спадина в клиниках. PE-22-28, по-видимому, является эффективным средством лечения депрессии и мощным стимулятором нейрогенеза и синаптогенеза в гиппокампе. Он имеет гораздо меньше побочных эффектов, чем существующие антидепрессанты, и, по-видимому, сохраняет большую часть своей способности противодействовать TREK-1 даже после модификаций, которые увеличивают период полураспада или изменяют способ введения. Короче говоря, PE-22-28, по-видимому, предлагает сильную цель для руководства разработкой нового поколения антидепрессантов и помогает пролить свет на бурно развивающуюся область ноотропов. Он также помогает расширить арсенал препаратов, используемых для лечения нейродегенеративных заболеваний, таких как болезнь Альцгеймера.

Список источников

  1. J. Mazella et al., “Spadin, a sortilin-derived peptide, targeting rodent TREK-1 channels: a new concept in the antidepressant drug design,” PLoS Biol., vol. 8, no. 4, p. e1000355, Apr. 2010, doi: 10.1371/journal.pbio.1000355.
  2. A. Djillani, M. Pietri, S. Moreno, C. Heurteaux, J. Mazella, and M. Borsotto, “Shortened Spadin Analogs Display Better TREK-1 Inhibition, In Vivo Stability and Antidepressant Activity,” Front. Pharmacol., vol. 8, Sep. 2017, doi: 10.3389/fphar.2017.00643.
  3. A. Djillani, J. Mazella, C. Heurteaux, and M. Borsotto, “Role of TREK-1 in Health and Disease, Focus on the Central Nervous System,” Front. Pharmacol., vol. 10, Apr. 2019, doi: 10.3389/fphar.2019.00379.
  4. R. S. Duman, S. Nakagawa, and J. Malberg, “Regulation of adult neurogenesis by antidepressant treatment,” Neuropsychopharmacol. Off. Publ. Am. Coll. Neuropsychopharmacol., vol. 25, no. 6, pp. 836–844, Dec. 2001, doi: 10.1016/S0893-133X(01)00358-X.
  5. J. E. Malberg and L. E. Schechter, “Increasing hippocampal neurogenesis: a novel mechanism for antidepressant drugs,” Curr. Pharm. Des., vol. 11, no. 2, pp. 145–155, 2005, doi: 10.2174/1381612053382223.
  6. N. Katalinic, R. Lai, A. Somogyi, P. B. Mitchell, P. Glue, and C. K. Loo, “Ketamine as a new treatment for depression: a review of its efficacy and adverse effects,” Aust. N. Z. J. Psychiatry, vol. 47, no. 8, pp. 710–727, Aug. 2013, doi: 10.1177/0004867413486842.
  7. H. Moha Ou Maati et al., “Spadin as a new antidepressant: absence of TREK-1-related side effects,” Neuropharmacology, vol. 62, no. 1, pp. 278–288, Jan. 2012, doi: 10.1016/j.neuropharm.2011.07.019.
  8. C. Devader et al., “In vitro and in vivo regulation of synaptogenesis by the novel antidepressant spadin,” Br. J. Pharmacol., vol. 172, no. 10, pp. 2604–2617, May 2015, doi: 10.1111/bph.13083.
  9. A. J. Silva, J. H. Kogan, P. W. Frankland, and S. Kida, “CREB and memory,” Annu. Rev. Neurosci., vol. 21, pp. 127–148, 1998, doi: 10.1146/annurev.neuro.21.1.127.
  10. T. C. of B. Limited, “Mental health: spadin, a fast-acting antidepressant,” Dis. Model. Mech., vol. 3, no. 7–8, pp. 398–398, Jul. 2010.
  11. Q. Lei, X.-Q. Pan, S. Chang, S. B. Malkowicz, T. J. Guzzo, and A. P. Malykhina, “Response of the human detrusor to stretch is regulated by TREK-1, a two-pore-domain (K2P) mechano-gated potassium channel,” J. Physiol., vol. 592, no. 14, pp. 3013–3030, Jul. 2014, doi: 10.1113/jphysiol.2014.271718.

Для того чтобы получить реквизиты либо договориться о курьерском заказе пришлите номер заказа в телеграм t.me/Bioh_service

Написать
Отдел продаж

Пн-пт 9:00–19:00
Сб 10:00–14:00
Вс — выходной

Прием, оформление заказов и проведение оплат - круглосуточно, без выходных.

Консультация

Пн-пт 9:00-18:00