График работы:
Пишите в Telegram:
+7 985 522-42-14 t.me/Bioh_service
Бесплатная консультация
Важно!
Укажите ваш ник Telegram в примечании к заказу, иначе мы сможем с вами связаться только по электронной почте.
Главная
/
Статьи
/
P21 (пептид 021)

P21 (пептид 021)

16 декабря 2024

Содержание статьи

Что такое P21?

P21 – это модифицированный синтетический миметик CNTF. CNTF – это природный белковый медиатор роста нейронов у людей. Действие CNTF в первую очередь изучалось в нервной системе, хотя рецепторы для этого пептида есть и в других местах по всему телу (например, в костях). Было показано, что он способствует синтезу нейротрансмиттеров и росту нейритов. Он также защищает нейроны и их поддерживающие клетки от воспалительных атак. Помимо своих нейротрофических эффектов, CNTF, как известно, увеличивает сытость и, таким образом, снижает потребление пищи.

CNTF и церебролизин – это не одна и та же молекула. P21 и церебролизин – это тоже не одно и то же. Это обсуждается ниже и противопоставляется P21.

Рекомбинантная версия CNTF была разработана под торговой маркой Axokine. Она была протестирована в качестве средства для лечения бокового амиотрофического склероза и в настоящее время не продается. Интересно, что организм быстро вырабатывает антитела против Axokine, что предполагает возможность совместного введения P21 и экзогенного CNTF в некоторых ситуациях, что позволит повысить уровень CNTF, сохраняя при этом активность антител на минимуме.

Структура пептида P21

Последовательность: DGGL-адамантан-G
Молекулярная формула: C30H54N6O5
Молекулярная масса: 578,3 г/моль
Синонимы: P021, Пептид 021

P21 (пептид 021)

Исследования P21

Как был разработан P21?

P21 – это небольшое пептидное производное CNTF. Малые молекулярные миметики могут оказывать некоторые или все эффекты более крупных нейтрофических молекул без побочных эффектов, упомянутых выше. P21 был разработан с помощью процесса, называемого картированием эпитопов, который использует антитела для идентификации целевых участков связывания. В случае P21 антитела против активных участков рецептора CNTF использовались для первой идентификации участка связывания CNTF. Затем они использовались для подтверждения того, какие небольшие синтетические пептиды имитируют связывание CNTF и, таким образом, мешают связыванию антител [1]. Результатом стало производство P21, который не только связывается с рецептором CNTF, но и пересекает гематоэнцефалический барьер и плацентарный/лактационный барьеры. P21 – это тетрапептид, полученный из наиболее активной области CNTF (аминокислотные остатки 148–151). Адмантилированный глицин был добавлен к C-концу для увеличения проницаемости гематоэнцефалического барьера и уменьшения деградации экзопептидазами.

Натуральный CNTF слишком велик, чтобы преодолеть гематоэнцефалический барьер, имеет плохую стабильность в плазме, неблагоприятный фармакологический профиль и фактически способствует образованию анти-CNTF-антител при системном введении. Прямое введение в спинномозговую жидкость, хотя и является вариантом, обычно избегается из-за боли, риска инфекции и других побочных эффектов. В отличие от полного CNTF, P21 имеет более чем 95% стабильность в искусственном желудочном соке в течение 30 минут, что достаточно долго для того, чтобы он прошел через желудок в большинстве случаев. Он примерно на 100% стабилен в кишечнике в течение двух часов, что достаточно долго для его всасывания. Он стабилен в плазме крови в течение более 3 часов[2].

Как работает P21?

P21 оказывает несколько эффектов на центральную нервную систему, но его основное воздействие приходится на зубчатую извилину, где он усиливает нейрогенез и созревание нейронов в зернистом слое клеток и субзернистой зоне. Считается, что зубчатая извилина, которая является частью гиппокампальной формации в височной доле мозга, способствует формированию новых эпизодических воспоминаний и спонтанному исследованию/обучению, происходящему в новых условиях. Зубчатая извилина также играет важную роль в предварительной обработке информации и разделении образов. По сути, разделение образов – это то, что позволяет млекопитающим отличать одно воспоминание от другого. Зубчатая извилина также представляет большой интерес для нейробиологов, поскольку это одна из немногих областей мозга, которая, как известно, имеет значительные показатели нейрогенеза у взрослых.

Исследования на мышиных моделях показывают, что P21 не связывается с рецептором CNTF, что говорит о том, что, хотя его называют миметиком, должно быть ясно, что P21 не является аналогом CNTF. Похоже, что P21 действует, скорее, как ингибирующее антитела или другие молекулы, которые нейтрализуют CNTF. Таким образом, хотя P21 напрямую не имитирует эффекты P21, он увеличивает концентрацию этого самого мощного из стимуляторов нейрогенеза и, таким образом, эффективно имитирует его эффекты.

Исследования на мышах показывают, что P21 увеличивает уровни BrdU-положительных клеток в зубчатой извилине. BrdU – это синтетический нуклеозид (аналог тимидина), используемый для обнаружения пролиферирующих клеток в живых тканях. В этом эксперименте он был обнаружен сконцентрированным в зубчатой извилине мышей, которым вводили P21, но не в DG контрольных мышей, что позволяет предположить, что P21 способствует пролиферации клеток в этой области. Чтобы определить, являются ли клетки нейронами или нет, можно измерить экспрессию NeuN, поскольку это маркер зрелых нейронов. Она также значительно увеличивается у мышей, которым вводили P21, и в области увеличения BrdU, что подтверждает идею о том, что повышенная пролиферация на самом деле является повышенным нейрогенезом[3].

P21 (пептид 021)

На изображении A BrdU показан красным цветом, а NeuN – зеленым, что подчеркивает очевидное увеличение BrdU у мышей, получавших P21. На изображении B показано, что количество клеток, положительных по BrdU, существенно увеличивается у мышей, получавших P21.

Другой компонент активности P21, по-видимому, возникает из-за его ингибирования сигнализации LIF-STAT. LIF, сокращение от лейкемический ингибирующий фактор, является цитокином, похожим на интерлейкин 6, который играет важную роль в эмбриогенезе. Он отвечает за ингибирование дифференциации и, таким образом, действует, чтобы остановить пролиферацию клеток контролируемым образом, процесс, который может быть важен для усиления созревания тканей, даже если это происходит за счет снижения пролиферации. Ингибируя LIF, P21 устраняет одно из препятствий на пути к нейрогенезу и, таким образом, переводит мозг в более эмбриональное состояние, в котором благоприятствует росту нейронов.

P21 (пептид 021)

Роль P21 (и аналогичного P6) в содействии нейрогенезу. Обратите внимание на ингибирующий эффект на LIF и стимулирующий эффект на BDNF.

При болезни Альцгеймера (БА) естественной реакцией мозга на повреждение, то есть потерю нейронов и синапсов, является увеличение активности в зубчатой извилине. К сожалению, многие пожилые мозги не способны поддерживать нейрогенез, и поэтому попытки замены терпят неудачу. P21 повышает активность зубчатой извилины достаточно, чтобы преодолеть это ограничение, помогая сместить баланс нейротрофических факторов в сторону нейрогенеза. Таким образом, может быть, что ограничение отложения амилоида в мозге – не единственный способ решения последствий БА. Это может объяснить, почему, хотя отложение бляшек начинается рано при БА, только в более позднем возрасте, когда баланс нейротрофических факторов смещается в сторону от нейрогенеза, последствия отложения становятся очевидными. Исследования показывают, что нейротрофическая поддержка P21 приводит к повышению уровня нейротрофического фактора мозга и нейротрофина-4, одновременно снижая митогенный эффект фактора роста фибробластов 2. Интересно, что введение P21 до начала болезни Альцгеймера в мышиных моделях этого состояния предотвращает когнитивное снижение, которое обычно происходит. Это говорит о том, что P21 может быть даже более важным в качестве профилактики, чем в качестве потенциального лечения[2], [4].

Также важно отметить, что BDNF связан не только с усилением нейрогенеза, но и с подавлением определенных ферментов, ответственных за образование тау и амилоидных бляшек в мозге больных БА. В частности, BDNF снижает активность белка GSK3-бета, который катализирует как образование амилоида бета из белка-предшественника амилоида, так и фосфорилирование белка тау, этапы развития БА, которые приводят к воспалению и возможной нейродегенерации[5].

P21 (пептид 021)

Схема TA P21 (P021) при патологии болезни Альцгеймера. Обратите внимание, что увеличение BDNF приводит к заметному снижению фосфорилирования тау, а также к снижению развития амилоидных бляшек. Это происходит посредством активации P13K и, таким образом, подавления GSK-3beta. Последняя стала молекулой, представляющей интерес при болезни Альцгеймера, поскольку считается, что она напрямую влияет на накопление бляшек в мозге.

Стоит отметить, что перепроизводство GSK-3beta было вовлечено в ряд патологических процессов, включая диабет 2 типа, несколько различных форм рака и биполярное расстройство. Есть надежда, что P21 и другие ингибиторы GSK-3beta могут оказаться полезными при лечении инсульта, рака и особенно биполярного расстройства[6], [7].

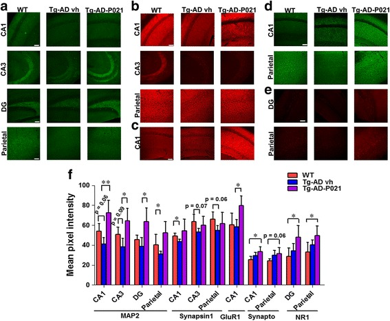
В частности, P21, по-видимому, спасает от тенденции в мозге, пораженном болезнью Альцгеймера, к снижению экспрессии MAP2. MAP2 (микротрубочковый-ассоциированный белок 2) является маркером синаптического роста между нейронами. Снижение уровня этого белка предполагает снижение синаптогенеза/нейрогенеза и является маркером прогрессирования заболевания при болезни Альцгеймера. Аналогичным образом, P21, как видно, спасает от снижения:

  • Синапсин I, критически важный белок для синаптической связи между нейронами.
  • GluR1 (рецептор AMPA), рецептор, который обеспечивает быструю синаптическую передачу.
  • NR1, рецептор глутамата, связанный с синаптической пластичностью и обучением.

Возможно, самое интересное в эффектах P21 на синапсин I, GluR1 и NR1 заключается в том, что он может повышать их до супрафизиологических уровней как в больном, так и в здоровом мозге. Это привело исследователей к выводу, что P21 может быть полезен не только для восстановления функции больного мозга, но и для повышения функции нормального мозга. Поэтому он может быть полезен как ноотроп и усилитель производительности для когнитивных задач. Исследования в этой области еще не проводились на животных моделях, не говоря уже об испытаниях на людях. Фактически, P21 настолько эффективен в содействии нейрогенезу, что фактически повышает уровни нейрогенеза в больном мозге по сравнению с теми, которые наблюдаются в здоровом, нелеченом мозге.

Как отмечает доктор Халид Икбал, профессор нейрохимии в Институте фундаментальных исследований штата Нью-Йорк, введение P21, вероятно, будет наиболее полезным при болезни Альцгеймера и других нейродегенеративных заболеваниях, если вводить его в период синаптической компенсации. Другими словами, лучшее время для введения P21, по крайней мере в условиях заболевания, – это когда он может усилить и поддержать собственную реакцию организма на потерю нейронов. Поскольку P21 продемонстрировал огромную пользу и не имел серьезных побочных эффектов в исследованиях на животных, он предполагает, что пептид может быть идеальным кандидатом для использования в этих условиях. В сочетании с ранним обнаружением с помощью клинических биомаркеров P21 может предложить первый реальный шанс для нейронауки замедлить или даже остановить прогрессирование нейродегенерации. Как он объясняет, проблема при болезни Альцгеймера, по крайней мере на ранней стадии течения заболевания, заключается в дисбалансе между гибелью нейронов и нейрогенезом. P21 смещает этот баланс в сторону нейрогенеза и, по крайней мере в ограниченных исследованиях на животных, улучшает больной мозг даже за пределами нейрогенеза, наблюдаемого в здоровом мозге. Короче говоря, P21 способствует нейропластичности, преодолевая дефицит нейрогенеза, функции, которая наблюдается не только гистологически, но и в клинических показателях познавательной способности, памяти и рассуждений.

Биомаркеры синапсов

Чем занимается P21?

Проще говоря, P21 усиливает познавательные способности и защищает центральную нервную систему от повреждений. По-видимому, он делает это, ускоряя созревание нейронов из клеток-предшественников в полноценные нейроны. Он также, по-видимому, ускоряет синаптогенез или взаимосвязь между нейронами, что является фундаментальным компонентом обучения и укрепления памяти.

В более конкретных терминах молекула имеет множество преимуществ для обучения, памяти и когнитивных функций. Например, в мышиных моделях P21 усиливает различение объектов и улучшает пространственное мышление. Было показано, что он повышает уровни нейротрофического фактора мозга и нейротрофина-4. Было показано в исследованиях на животных, что он повышает уровни синапсина 1, GluR1 и NR1, все из которых являются маркерами нейрогенеза и образования синапсов. Интересно, что он повышает уровни этих белков при заболеваниях, но повышает их до супрафизиологических уровней в здоровье, что позволяет предположить, что P21 может способствовать обучению и памяти даже в здоровом мозге.

Прием пищи

Хотя не было прямых исследований, оценивающих влияние P21 на потребление пищи, есть основания полагать, что он может подавлять аппетит. Это происходит в результате стимуляции синтеза альфа-меланоцит-стимулирующего гормона, который запускается повышением уровня CNTF. Эффективно увеличивая уровень CNTF посредством нейтрализующего снижения антител, P21 активирует путь JAK/STAT и в конечном итоге повышает уровень альфа-MSH. Как альфа-MSH, так и нейрогенез связаны с уменьшением потребления пищи, поэтому не будет удивительным, если в будущих исследованиях будет обнаружено, что P21 оказывает некоторое влияние на сытость[8].

Имеет ли P21 побочные эффекты?

В мышиных моделях болезни Альцгеймера (БА) P21 и аналогичный P22 не показали никаких очевидных побочных эффектов. Это не означает, что соединения не имеют побочных эффектов у людей (это в настоящее время неизвестно), а скорее означает, что неблагоприятные эффекты в мышиных моделях не очевидны, и поэтому есть веские основания надеяться, что P21 будет иметь ограниченные побочные эффекты, когда и если он дойдет до клинических испытаний. Фактически, единственный побочный эффект, отмеченный до сих пор, заключается в том, что у мышей, получавших P21, уровень тревожности ниже, чем у контрольных животных[3]. Было бы трудно перечислить это как неблагоприятный эффект, даже если это не обязательно целевой эффект.

Многие нейрогенные соединения вызывают усталость. Хотя это не было продемонстрировано с P21, не было бы так уж удивительно, если бы легкая усталость была побочным эффектом в некоторых ситуациях.

Что такое Церебролизин?

Церебролизин и P21 – это не одно и то же, хотя их часто путают. В то время как P21 – это одна молекула с рецептор-специфическими эффектами, церебролизин на самом деле представляет собой смесь пептидов с множеством эффектов, включая нейрогенез. Исследования на животных показали, что P21 более эффективен, чем церебролизин.

Как действует Церебролизин?

Как и P21, церебролизин также, по-видимому, оказывает важное воздействие на зубчатую извилину. Исследования на мышиных моделях болезни Альцгеймера показывают, что церебролизин улучшает синаптическую пластичность и когнитивные способности. По-видимому, он оказывает нейропротекторное действие, хотя механизмы, лежащие в основе этих преимуществ, не совсем ясны. Считается, что церебролизин может защищать нейронные клетки-предшественники (NPC) от таких вещей, как амилоидные бляшки, и таким образом увеличивать скорость нейрогенеза, просто гарантируя, что NPC выживут и дифференцируются в полноценные нейроны[11].

Есть веские основания полагать, что один из компонентов церебролизина нейтрализует антитела против CNTF, той же молекулы, которую имитирует P21. Хотя церебролизин содержит CNTF, считается, что этот компонент, нейтрализующий антитела, вносит более мощный вклад в общую функцию церебролизина[12]. Фактически, исследователи использовали картирование эпитопов для выделения вероятного компонента, ответственного за нейтрализацию антител. Это пептид длиной 11 аминокислот (VGDGGLFEKKL), который можно полностью восстановить до DGGL для улучшения гиппокамп-зависимого обучения и памяти у нормальных взрослых мышей посредством нейрогенеза. Обратите внимание, что этот более короткий пептид DGGL на самом деле является субкомпонентом P21[3]. Это P21, но без адмантилированного глицинового фрагмента. Этот последний компонент не является активным компонентом P21, но скорее помогает предотвратить деградацию пептида DGGL и повышает его способность пересекать гематоэнцефалический барьер. Таким образом, хотя церебролизин не является P21, он содержит предшественника P21 и, таким образом, может считаться предшественником выделения и развития P21.

Уточнение Церебролизина против P21

Церебролизин и P21 – это не одно и то же соединение, хотя иногда их используют взаимозаменяемо в обсуждениях ноотропов. P21 также иногда называют производным церебролизина, но это также не совсем точное объяснение P21. P21 – это синтетический аналог CNTF, а CNTF – один из компонентов церебролизина. P21 состоит всего из четырех аминокислот из CNTF вместе с добавленным фрагментом адамантана. Таким образом, P21 лучше всего описать как синтетический аналог одного компонента церебролизина. Было высказано предположение, что часть P21 может содержаться в церебролизине в результате распада CNTF, но сам P21 – это синтетическая молекула, которая не встречается в церебролизине.

Было показано, что P21 более эффективен, чем церебролизин в исследованиях на животных. Фактически, церебролизин был фактически заброшен в качестве лечения, поскольку он вызывает выработку аутоантител против CNTF и в конечном итоге не только становится неэффективным, но и фактически ухудшает ситуацию. Вероятно, что одна из причин, по которой церебролизин является антигенным (повышает уровень антител), заключается в том, что он является очищенным свиным продуктом и, таким образом, считается чужеродным для других видов. Существует также опасение, что церебролизин, как очищенный животный продукт, может подвергаться риску заражения.

Церебролизин был в какой-то момент лучшим доступным вариантом. Это сложная смесь нескольких различных мозговых химикатов, которая изначально является эффективным лечением (вероятно, потому что содержит молекулы, похожие на P21). К сожалению, это преимущество со временем перевешивается высокими уровнями чужеродного CNTF, которые способствуют выработке аутоантител против собственного CNTF. В конце концов, эта антигенность приводит к побочным реакциям и необходимости отказаться от лечения церебролизином. Фактически, аутоантитела CNTF могут естественным образом возникать против молекулы и могут быть частью причины того, что нейрогенез со временем замедляется. P21, по-видимому, изолирует эти аутоантитела и помогает устранить их, что приводит к повышению эффективности собственного CNTF и усилению нейрогенеза. До сих пор не было показано, что P21 сам по себе является антигенным. Кроме того, не было показано, что он теряет эффективность со временем.

Краткое содержание

P21 – ноотропный пептид, представляющий основной интерес из-за своей способности стимулировать нейрогенез как в здоровом состоянии, так и при заболеваниях. В настоящее время он был протестирован только на моделях мышей и крыс, где показал себя многообещающим. Пептид содержит адамантан, распространенную добавку в нейрогенных пептидах, которая помогает ему пересекать гематоэнцефалический барьер. В исследованиях на животных было показано, что введение P21 повышает уровень BDNF, тем самым способствуя нейрогенезу и ингибируя образование бляшек и дефибрилляционных клубков, наблюдаемых при болезни Альцгеймера. Пептид также может оказывать влияние на чувство сытости и набор веса, хотя никаких исследований в этой области не проводилось. P21 и церебролизин, хотя их часто путают, не являются одним и тем же веществом.

Список источников

  1. “Epitope Mapping – an overview | ScienceDirect Topics.” https://www.sciencedirect.com/topics/neuroscience/epitope-mapping (accessed Aug. 24, 2020).
  2. N. Baazaoui and K. Iqbal, “Prevention of dendritic and synaptic deficits and cognitive impairment with a neurotrophic compound,” Alzheimers Res. Ther., vol. 9, Jun. 2017, doi: 10.1186/s13195-017-0273-7.
  3. B. Li et al., “Neurotrophic peptides incorporating adamantane improve learning and memory, promote neurogenesis and synaptic plasticity in mice,” FEBS Lett., vol. 584, no. 15, pp. 3359–3365, 2010, doi: 10.1016/j.febslet.2010.06.025.
  4. S. F. Kazim et al., “Disease modifying effect of chronic oral treatment with a neurotrophic peptidergic compound in a triple transgenic mouse model of Alzheimer’s disease,” Neurobiol. Dis., vol. 71, pp. 110–130, Nov. 2014, doi: 10.1016/j.nbd.2014.07.001.
  5. S. F. Kazim and K. Iqbal, “Neurotrophic factor small-molecule mimetics mediated neuroregeneration and synaptic repair: emerging therapeutic modality for Alzheimer’s disease,” Mol. Neurodegener., vol. 11, Jul. 2016, doi: 10.1186/s13024-016-0119-y.
  6. J. J. Luykx, M. P. M. Boks, A. P. R. Terwindt, S. Bakker, R. S. Kahn, and R. A. Ophoff, “The involvement of GSK3β in bipolar disorder: Integrating evidence from multiple types of genetic studies,” Eur. Neuropsychopharmacol., vol. 20, no. 6, pp. 357–368, Jun. 2010, doi: 10.1016/j.euroneuro.2010.02.008.
  7. M. K. Mohammad et al., “Olanzapine inhibits glycogen synthase kinase-3beta: an investigation by docking simulation and experimental validation,” Eur. J. Pharmacol., vol. 584, no. 1, pp. 185–191, Apr. 2008, doi: 10.1016/j.ejphar.2008.01.019.
  8. B. Xu and X. Xie, “Neurotrophic factor control of satiety and body weight,” Nat. Rev. Neurosci., vol. 17, no. 5, pp. 282–292, May 2016, doi: 10.1038/nrn.2016.24.
  9. K. Iqbal, S. F. Kazim, S. Bolognin, and J. Blanchard, “Shifting balance from neurodegeneration to regeneration of the brain: a novel therapeutic approach to Alzheimer’s disease and related neurodegenerative conditions,” Neural Regen. Res., vol. 9, no. 16, pp. 1518–1519, Aug. 2014, doi: 10.4103/1673-5374.139477.
  10. “Rat and Mice Weights | Animal Resources Centre.” http://www.arc.wa.gov.au/?page_id=125 (accessed Aug. 26, 2020).
  11. E. Rockenstein, M. Mante, A. Adame, L. Crews, H. Moessler, and E. Masliah, “Effects of Cerebrolysin on neurogenesis in an APP transgenic model of Alzheimer’s disease,” Acta Neuropathol. (Berl.), vol. 113, no. 3, pp. 265–275, Mar. 2007, doi: 10.1007/s00401-006-0166-5.
  12. H. Chen, Y.-C. Tung, B. Li, K. Iqbal, and I. Grundke-Iqbal, “Trophic factors counteract elevated FGF-2-induced inhibition of adult neurogenesis,” Neurobiol. Aging, vol. 28, no. 8, pp. 1148–1162, Aug. 2007, doi: 10.1016/j.neurobiolaging.2006.05.036.

Для того чтобы получить реквизиты либо договориться о курьерском заказе пришлите номер заказа в телеграм t.me/Bioh_service

Написать
Отдел продаж

Пн-пт 9:00–19:00
Сб 10:00–14:00
Вс — выходной

Прием, оформление заказов и проведение оплат - круглосуточно, без выходных.

Консультация

Пн-пт 9:00-18:00