График работы:
Пишите в Telegram:
+7 985 522-42-14 t.me/Bioh_service
Бесплатная консультация
Важно!
Укажите ваш ник Telegram в примечании к заказу, иначе мы сможем с вами связаться только по электронной почте.
Главная
/
Статьи
/
Glutathione

Glutathione

16 декабря 2024

Содержание статьи

Что такое глутатион?

Глутатион / L-глутатион – это короткий пептид, состоящий только из цистеина, глутамата и глицина. Он естественным образом встречается во всем организме и действует в первую очередь как антиоксидант и как вспомогательный агент для ряда процессов в центральной нервной системе. Глутатион особенно важен в процессах детоксикации печени и как поглотитель свободных радикалов в мозге. Существует достаточно доказательств, позволяющих предположить, что потеря глутатиона может способствовать нейродегенеративным заболеваниям, таким как болезнь Паркинсона, а также заболеваниям глаз, таким как катаракта и диабетическая ретинопатия. Снижение уровня глутатиона считается как следствием старения, так и фактором, способствующим процессу старения. Хронические заболевания также снижают уровень глутатиона.

Пероральное добавление глутатиона, по-видимому, неэффективно из-за распада пептида в желудочно-кишечной системе. Хотя много говорится о пероральном добавлении предшественников глутатиона, таких как N-ацетилцистеин (NAC), исследования показывают, что уровень глутатиона имеет тенденцию снижаться с возрастом из-за потери производственной мощности (обычно начиная примерно со среднего возраста). Эта потеря производственной мощности, конечно, ограничивает эффективность NAC и других предшественников для генерации глутатиона. Лучшие доказательства указывают на то, что глутатион наиболее эффективен при инъекционном введении или вдыхании через назальные препараты.

Структура глутатиона

Glutathione

 

Молекулярная формула: C10H17N3O6S
Молекулярный вес: 307.33 g/mol
PubChem CID: 124886
Номер CAS: 170-18-8
Альтернативные названия: Glutathione, Isethion, GSH

Как действует глутатион?

Глутатион давно признан одним из важнейших низкомолекулярных антиоксидантов, синтезируемых клетками организма. Благодаря сере, содержащейся в цистеиновом компоненте GSH, он способен удалять из организма мощные свободные радикалы, такие как пероксиды, диоксид азота, HOCl и множество других токсинов. Он делает это посредством базовой окислительно-восстановительной реакции, тем самым защищая клетки, ДНК и компоненты внеклеточного матрикса от повреждений, наносимых свободными радикалами. Глутатион не только напрямую нейтрализует свободные радикалы, но и помогает другим антиоксидантам, таким как витамины C и E, в их антиоксидантной роли[1].

Глутатион находится как внутри клеток, так и в качестве секретируемого вещества во внеклеточном матриксе. Он обнаружен в очень высоких концентрациях в легочной ткани, мозге и печени. Он синтезируется в организме человека посредством простой окислительно-восстановительной реакции следующим образом.

Glutathione

Биосинтез GSH de novo

 

Глутатион настолько важен для организма человека, что его дефицит связывают с широким спектром заболеваний, таких как диабет, ВИЧ, рак и даже туберкулез. Исследования показывают, что уровень глутатиона может быть важным маркером тяжести и прогрессирования заболевания. Измерение глутатиона может предложить врачам более количественные средства оценки прогноза и помочь определить эффективность и сроки различных вмешательств[2]. Несмотря на понимание роли глутатиона в старении и болезнях, не было разработано никаких рутинных средств измерения и оценки уровня глутатиона. Сейчас исследователи изучают, как измерение этого простого пептида может дать критически важное представление обо всем, от общего состояния здоровья до эффективности конкретных методов лечения заболеваний. В ближайшем будущем измерение уровня глутатиона может стать таким же обычным и полезным, как измерение таких вещей, как артериальное давление, уровень холестерина и уровень сахара в крови.

Биологическая роль L-глутатиона

Хотя глутатион наиболее известен своими антиоксидантными функциями, пептид играет и другие роли в организме человека. Это важная, действительно необходимая молекула в производстве лейкотриенов (медиаторов воспаления) и простагландинов. Это делает его мощным регулятором определенных иммунных реакций, а также воспалительного каскада. Он также является кофактором в ряде биохимических реакций и усиливает функцию цитруллина в цикле оксида азота. Другими словами, глутатион является важным компонентом клеточного метаболизма и особенно важен для регулирования артериального давления и здоровья сердца.

Глутатион также имеет решающее значение для правильного сворачивания белков в эндоплазматическом ретикулуме. Исследования показывают, что глутатион помогает белкам сворачиваться в правильную трехмерную форму для связывания с рецепторами и нормального функционирования. Он особенно важен для образования дисульфидных связей. Хотя это не единственный механизм, который клетки используют для обеспечения правильного сворачивания белков, глутатион является важным аспектом этой клеточной функции и, таким образом, вносит большой вклад в правильное функционирование клеток[3], [4].

В настоящее время ведутся споры о том, действует ли глутатион как нейротрансмиттер. Он, безусловно, модулирует окислительно-восстановительные состояния таких вещей, как рецептор NMDA (функция, которая делает его нейромодулятором). Он также, по-видимому, активирует ионотропные рецепторы, а также пуринергический рецептор P2X7 на клетках Мюллера. Клетки Мюллера находятся в сетчатке, где они поддерживают структуру и функцию клеток сетчатки. Это включает в себя регуляцию уровней нейротрансмиттеров. Это, опять же, говорит о том, что даже если глутатион не является нейротрансмиттером, он играет важную роль в регуляции нейротрансмиттеров[5].

Ведущим мировым экспертом по глутатиону является доктор Наян Патель. В 2020 году он написал книгу под названием «Революция глутатиона» , в которой обсуждает преимущества и безопасность приема добавок глутатиона. Он сравнивает окисление в организме с ржавчиной, и это удачная аналогия, если таковая когда-либо существовала. Глутатион является основным средством профилактики ржавчины в организме, предотвращая все негативные последствия окисления в организме так же, как правильный уход за автомобилем предотвращает ржавчину и ее пагубное воздействие на все остальное. По словам доктора Пателя, уровень глутатиона падает примерно на 20% после 40 лет, что приводит к снижению производительности, повышению риска заболеваний и ускоренному старению. Единственный способ преодолеть этот дефицит – прием добавок.

Примечание по применению глутатиона

Исследования показывают, что глутатион плохо усваивается из пищевых источников или в результате перорального приема. Считается, что ферменты в желудочно-кишечном тракте могут расщепить его до того, как он сможет усвоиться. Есть некоторые свидетельства того, что куркумин, N-ацетилцистеин и некоторые компоненты продуктов, таких как брокколи и шпинат, могут помочь повысить уровень глутатиона, предоставляя больше предшественников для его синтеза или напрямую регулируя сам процесс синтеза.

К сожалению, существует ограниченное количество доказательств в поддержку того, что вышеперечисленные варианты являются оптимальным способом повышения уровня глутатиона. Хотя они и повышают уровень глутатиона в некоторой степени, масштаб их эффекта, по-видимому, ограничен, прежде всего, потому, что они не могут преодолеть снижение уровня GSH, вызванное потерей синтетической способности. Исследования показывают, что единственный надежный способ значительно изменить уровень глутатиона – это инъекция пептида или его вдыхание. Доктор Наян Патель разработал трансдермальную систему доставки глутатиона, но она пока не получила широкого распространения.

L-глутатион и старение

Окислительное повреждение клеток является одним из ведущих компонентов как визуальных признаков старения, так и процессов старения, таких как старение (клеточное/тканевое старение), гормональное старение, метаболическое старение и повреждение ДНК, которое приводит как к болезням, так и к дисфункциям. Учитывая важность глутатиона в борьбе с окислительным повреждением, неудивительно, что этот пептид имеет решающее значение для снижения эффектов старения.

Конечно, сам глутатион, как обсуждалось, подвержен влиянию старения. С возрастом способность большинства млекопитающих синтезировать глутатион снижается. К счастью, возможно его дополнительное введение. Однако исследования показывают, что лучшими формами дополнительного введения глутатиона являются инъекции пептида или его вдыхание через носовой препарат. Инъекция обеспечивает наиболее простое введение больших доз глутатиона и является методом, наиболее часто используемым в научных исследованиях.

Glutathione

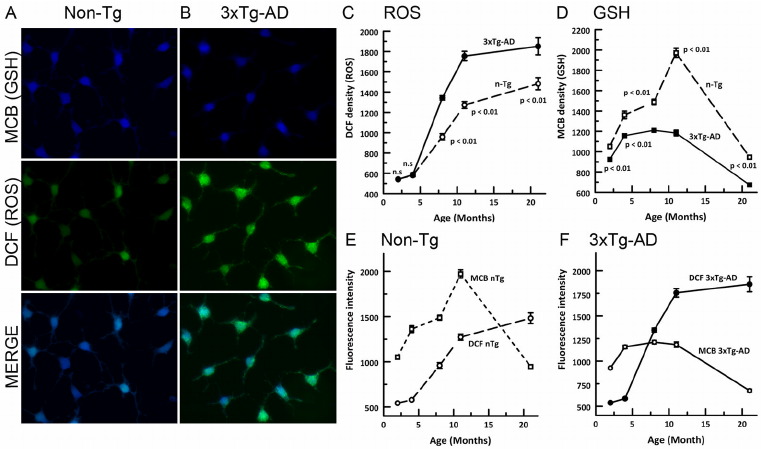
Окислительный стресс

 

На графике выше показаны уровни ROS или свободных радикалов в результате уровней глутатиона у стандартных мышей по сравнению с мышами, которые были генетически модифицированы для того, чтобы быть склонными к болезни Альцгеймера (БА). Это показывает две вещи о глутатионе. Во-первых, это показывает, что БА имеет окислительный компонент. То есть, по-видимому, по крайней мере часть риска развития БА сводится к дефектному устранению свободных радикалов в центральной нервной системе.

Второе, что показывает этот график, – это увеличение свободных радикалов, которое происходит после снижения уровня глутатиона. Обратите внимание, что снижение уровня глутатиона происходит примерно в среднем возрасте, а увеличение свободных радикалов задерживается, но очевидно. Было показано, что эта же закономерность сохраняется и у людей. Где-то между 30 и 40 годами уровень глутатиона начинает падать. Затем, с задержкой в 5–10 лет, следует увеличение уровня свободных радикалов. Считается, что это объясняет многие аспекты старения, которые, по-видимому, ускоряются в возрасте около 50 лет.

Глутатион и рак

Когда дело доходит до рака, глутатион, по-видимому, является и другом, и врагом. При лечении рака глутатион фактически защищает раковые клетки от воздействия химиотерапии, очищая их так же, как он очищал бы их от любого другого токсина или свободного радикала. Продолжается работа по определению возможности избирательного снижения уровня глутатиона в опухолевых клетках, тем самым делая их более восприимчивыми к химиотерапии [6].

Хотя ранее утверждалось, что пероральный прием глутатиона не очень эффективен, исследования показывают, что он работает в некоторых ситуациях. Одна из таких ситуаций – предотвращение развития рака кожи в результате воздействия УФ-излучения. Исследования на крысах показывают, что пероральный прием глутатиона значительно снижает риск развития рака кожи после воздействия УФ-излучения [7]. Это предполагает, что в дополнение к солнцезащитному крему простой прием глутатиона внутрь может быть полезен при нахождении на солнце. Остается вопрос, обеспечит ли инъекция пептида еще больший защитный эффект.

Роль глутатиона в раке сложна, поскольку, как уже отмечалось, он выполняет как полезные, так и патогенные функции. Лучше всего думать о глутатионе как о полезном для профилактики рака, но проблематичном при лечении рака. Например, глутатион имеет решающее значение для удаления и детоксикации канцерогенов. Нигде это не проявляется так явно, как в легких курильщиков, где глутатион истощается, поскольку он работает сверхурочно, удаляя соединения азота из сигаретного дыма. В этой ситуации добавление глутатиона может помочь предотвратить развитие рака.

Однако после развития рака глутатион может способствовать прогрессированию опухоли. В этом случае добавки фактически способствуют метастазированию, но удаляют токсины, которые организм вырабатывает в попытке убить раковые клетки[8], [9]. Короче говоря, функция глутатиона сложна и зависит от контекста. Ученые активно работают над тем, чтобы понять, как лучше всего использовать глутатион, чтобы обеспечить наилучшие возможные результаты. Очевидно, что люди, которые прилагают усилия, чтобы избегать канцерогенов и «жить чисто», вероятно, получают пользу от антиоксидантного действия глутатиона.

L-глутатион и мозг

Снижение уровня глутатиона связано с общими признаками старения, а также с более серьезными расстройствами, такими как нейродегенеративные заболевания. В частности, патология глутатиона играет заметную и, возможно, решающую роль в возникновении болезни Паркинсона (БП). Новые исследования показывают, что глутатион является мощным медиатором процесса, называемого железозависимой клеточной смертью или ферроптозом. Без глутатиона этот тип запрограммированной клеточной смерти протекает бесконтрольно в клетках центральной нервной системы, вызывая преждевременное старение и способствуя развитию нейродегенеративных заболеваний. Многочисленные исследования показывают, что добавление глутатиона или его предшественников (например, N-ацетилцистеина) особенно полезно для компенсации неврологического старения[10].

Glutathione

Основной механизм ферроптозной гибели клеток

 

Роль глутатиона в мозге также становится очевидной из-за снижения уровня глутатиона с возрастом. Исследования показывают, что хотя уровень глутатиона снижается во всем организме с возрастом в результате снижения способности к его производству, наиболее резко он снижается в мозге. Это делает мозг более восприимчивым как к болезни Паркинсона, так и к повреждениям после инсульта или другого инсульта[11].

Снижение уровня глутатиона в мозге особенно критично во время стресса. Легкий стресс обычно вызывает увеличение выработки глутатиона для защиты от более сильного стресса, но снижение синтетической способности с возрастом разрушает эту реакцию. Таким образом, чем старше мы становимся, тем более мы восприимчивы к стресс-индуцированному повреждению нейронов. Компенсация этого с помощью добавок N-ацетилцистеина эффективна лишь отчасти, поскольку сам синтетический механизм с возрастом нарушается. Таким образом, исследования показывают, что прямая инъекция (или вдыхание) глутатиона является лучшим способом повысить уровень этого антиоксиданта и предотвратить стресс-связанное повреждение центральной нервной системы.

L-глутатион и глаза

Возможно, наиболее известная роль глутатиона – в сетчатке глаза, где он действует как антиоксидант и как поддерживающий агент для клеток Мюллера. Клетки Мюллера – это клетки сетчатки, которые поддерживают здоровье и функционирование нейронов сетчатки. Клетки Мюллера, также называемые глией Мюллера, опосредуют деградацию нейротрансмиттера ацетилхолина и ГАМК, помогают направлять свет в клетки сетчатки и поддерживают подачу питательных веществ и удаление отходов из клеток сетчатки. Они имеют решающее значение для зрения и долгосрочного здоровья сетчатки, защищая глаза от всего: от вирусной инфекции до диабетической ретинопатии[12].

Глутатион также является важным компонентом здоровья хрусталика, поскольку он поддерживает тиолы белков в их восстановленном состоянии и, таким образом, поддерживает нормальные светорассеивающие свойства глаза. Снижение уровня глутатиона в хрусталике связано с образованием катаракты, а также с изменениями проницаемости хрусталика, что затрудняет обмен питательными веществами[13], [14].

Исследования показывают, что глутатион играет важную роль в защите остроты зрения и поддержании здоровья сетчатки. В сочетании с другими антиоксидантами исследования на животных моделях показывают, что добавление глутатиона (в данном случае в виде глазных капель) может снизить окислительный стресс в глазах и замедлить типичные изменения, которые происходят со старением, такие как катаракта и потеря остроты зрения[15].

Таким образом, добавление глутатиона, по-видимому, поддерживает долгосрочное здоровье всех аспектов глаза, включая сетчатку, хрусталик и роговицу. Исследования показывают, что глутатион может помочь предотвратить как глазные заболевания, так и «нормальные» эффекты старения на глаз. В настоящее время исследователи работают над топической (т. е. капельной) системой доставки для прямой доставки пептида в глаз, но инъекционный и вдыхаемый глутатион, вероятно, также приносит пользу глазу.

L-глутатион и здоровье хрящей

Одной из основных причин остеоартрита (артрита, вызванного износом) является неспособность клеток, поддерживающих здоровье хряща, адаптироваться к стрессу. Исследования показывают, что глутатион играет важную роль в этом процессе. Интересно, что добавки – не единственное средство максимизации функции глутатиона в хряще. Фактически, исследования на коровах показывают, что добавки – это только часть ответа на вопрос о здоровье хряща. Другая часть ответа – разгрузка хряща. Другими словами, отдых суставов имеет решающее значение для повышения уровня глутатиона в них. Лучшие исследования показывают, что индуцирование оксидантного стресса, например, посредством осторожных упражнений с последующим надлежащим отдыхом, повышает уровень глутатиона в наших суставах и замедляет процесс старения хряща[16].

L-глутатион и кожа

Исследования показывают, что добавление глутатиона полезно для уменьшения внешних признаков старения, особенно кожи. Было показано, что умеренная доза глутатиона, принимаемая в течение 12 недель, уменьшает появление морщин, улучшает эластичность кожи и уменьшает фотостарение. Добавление приводит к уменьшению количества пигментных пятен и в целом «более светлой» коже в результате снижения синтеза меланина[17], [18]. Снижение синтеза меланина также способствует снижению заболеваемости раком кожи.

Глутатион и иммунная система

Иммунная система исключительно чувствительна к уровню глутатиона. Интересно, что существует мало доказательств того, что добавление глутатиона полезно для здоровья, но достаточно доказательств, что оно имеет огромное преимущество в условиях болезни. Например, было показано, что добавление глутатиона (или добавление NAC) значительно повышает иммунную функцию у людей с ВИЧ[19].

Эта странная функция глутатиона побудила некоторых людей предположить, что прием добавок в периоды здоровья либо бесполезен, либо даже вреден для иммунной системы. Это не то, что показывают исследования. Скорее, лучше думать об этом таким образом. Добавки глутатиона не оказывают видимого влияния на иммунную систему в здоровом состоянии, но они приносят пользу в условиях болезни, даже в условиях простых вирусных заболеваний. Таким образом, прием добавок приносит чистую пользу, потому что мы никогда не знаем, когда простудимся, и «запас» глутатиона ставит нашу иммунную систему в наилучшее положение для реагирования на инфекцию.

Причина этого странного поведения, вероятно, заключается в том, что иммунная система относительно спокойна, когда мы здоровы, но очень быстро наращивает производство клеток и антител, борющихся с болезнями, в ответ на болезнь. Таким образом, иммунная система выполняет очень мало работы и, следовательно, требует очень мало антиоксидантной способности, когда она находится в состоянии покоя. Однако, когда болезнь проявляется, иммунной системе требуется огромное количество антиоксидантной способности и, таким образом, она существенно выигрывает от более высоких уровней глутатиона.

На самом деле, добавление глутатиона, похоже, повышает уровень запасов и обеспечивает своего рода защиту от болезней. Пилотное исследование липосомального глутатиона у людей показало, что добавление увеличивает запасы глутатиона. Это, в свою очередь, улучшает функцию естественных клеток-киллеров (которые являются клетками-наблюдателями, помогающими отражать болезни) и увеличивает способность лимфоцитов к пролиферации[20]. Другими словами, добавление глутатиона в период хорошего здоровья подготавливает иммунную систему к надежному ответу, когда она сталкивается с вызовом.

Резюме L-глутатиона

Глутатион – мощный антиоксидант и регулятор ряда биохимических процессов. Он в изобилии содержится в тканях человека, но его количество снижается с возрастом. Исследования показывают, что глутатион может помочь уменьшить нейродегенеративные заболевания, улучшить здоровье хрящей, предотвратить возрастные изменения глаз, улучшить иммунную функцию и сохранить более молодую кожу. В целом, существуют веские доказательства того, что глутатион – мощное антивозрастное соединение с обширными преимуществами для иммунитета и здоровья.

Список источников

  1. H. J. Forman, H. Zhang, and A. Rinna, “Glutathione: overview of its protective roles, measurement, and biosynthesis,” Mol. Aspects Med., vol. 30, no. 1–2, pp. 1–12, Apr. 2009, doi: 10.1016/j.mam.2008.08.006.
  2. G. Teskey et al., “Glutathione as a Marker for Human Disease,” Adv. Clin. Chem., vol. 87, pp. 141–159, 2018, doi: 10.1016/bs.acc.2018.07.004.
  3. S. Tsunoda et al., “Intact protein folding in the glutathione-depleted endoplasmic reticulum implicates alternative protein thiol reductants,” eLife, vol. 3, p. e03421, Jul. 2014, doi: 10.7554/eLife.03421.
  4. D. A. Hudson, S. A. Gannon, and C. Thorpe, “Oxidative protein folding: from thiol-disulfide exchange reactions to the redox poise of the endoplasmic reticulum,” Free Radic. Biol. Med., vol. 80, pp. 171–182, Mar. 2015, doi: 10.1016/j.freeradbiomed.2014.07.037.
  5. H. R. Freitas and R. A. de M. Reis, “Glutathione induces GABA release through P2X7R activation on Müller glia,” Neurogenesis, vol. 4, no. 1, p. e1283188, Feb. 2017, doi: 10.1080/23262133.2017.1283188.
  6. J. H. Wu and G. Batist, “Glutathione and glutathione analogues; therapeutic potentials,” Biochim. Biophys. Acta, vol. 1830, no. 5, pp. 3350–3353, May 2013, doi: 10.1016/j.bbagen.2012.11.016.
  7. T. S. Nagapan, W. N. Lim, D. F. Basri, and A. R. Ghazali, “Oral supplementation of L-glutathione prevents ultraviolet B-induced melanogenesis and oxidative stress in BALB/c mice,” Exp. Anim., vol. 68, no. 4, pp. 541–548, Nov. 2019, doi: 10.1538/expanim.19-0017.
  8. A. Bansal and M. C. Simon, “Glutathione metabolism in cancer progression and treatment resistance,” J. Cell Biol., vol. 217, no. 7, pp. 2291–2298, Jul. 2018, doi: 10.1083/jcb.201804161.
  9. N. Traverso et al., “Role of glutathione in cancer progression and chemoresistance,” Oxid. Med. Cell. Longev., vol. 2013, p. 972913, 2013, doi: 10.1155/2013/972913.
  10. T. Homma and J. Fujii, “Application of Glutathione as Anti-Oxidative and Anti-Aging Drugs,” Curr. Drug Metab., vol. 16, no. 7, pp. 560–571, 2015, doi: 10.2174/1389200216666151015114515.
  11. P. Maher, “The effects of stress and aging on glutathione metabolism,” Ageing Res. Rev., vol. 4, no. 2, pp. 288–314, May 2005, doi: 10.1016/j.arr.2005.02.005.
  12. E. Ganea and J. J. Harding, “Glutathione-related enzymes and the eye,” Curr. Eye Res., vol. 31, no. 1, pp. 1–11, Jan. 2006, doi: 10.1080/02713680500477347.
  13. V. N. Reddy, “Glutathione and its function in the lens–an overview,” Exp. Eye Res., vol. 50, no. 6, pp. 771–778, Jun. 1990, doi: 10.1016/0014-4835(90)90127-g.
  14. V. N. Reddy and F. J. Giblin, “Metabolism and function of glutathione in the lens,” Ciba Found. Symp., vol. 106, pp. 65–87, 1984, doi: 10.1002/9780470720875.ch5.
  15. M. A. Babizhayev, “New concept in nutrition for the maintenance of the aging eye redox regulation and therapeutic treatment of cataract disease; synergism of natural antioxidant imidazole-containing amino acid-based compounds, chaperone, and glutathione boosting agents: a systemic perspective on aging and longevity emerged from studies in humans,” Am. J. Ther., vol. 17, no. 4, pp. 373–389, Aug. 2010, doi: 10.1097/MJT.0b013e3181d6b6c3.
  16. S. Zhu, D. Makosa, B. F. Miller, and T. M. Griffin, “Glutathione as a Mediator of Cartilage Oxidative Stress Resistance and Resilience During Aging and Osteoarthritis,” Connect. Tissue Res., vol. 61, no. 1, pp. 34–47, Jan. 2020, doi: 10.1080/03008207.2019.1665035.
  17. S. Weschawalit, S. Thongthip, P. Phutrakool, and P. Asawanonda, “Glutathione and its antiaging and antimelanogenic effects,” Clin. Cosmet. Investig. Dermatol., vol. 10, pp. 147–153, 2017, doi: 10.2147/CCID.S128339.
  18. W. Dilokthornsakul, T. Dhippayom, and P. Dilokthornsakul, “The clinical effect of glutathione on skin color and other related skin conditions: A systematic review,” J. Cosmet. Dermatol., vol. 18, no. 3, pp. 728–737, Jun. 2019, doi: 10.1111/jocd.12910.
  19. W. Dröge and R. Breitkreutz, “Glutathione and immune function,” Proc. Nutr. Soc., vol. 59, no. 4, pp. 595–600, Nov. 2000, doi: 10.1017/s0029665100000847.
  20. R. Sinha et al., “Oral supplementation with liposomal glutathione elevates body stores of glutathione and markers of immune function,” Eur. J. Clin. Nutr., vol. 72, no. 1, pp. 105–111, Jan. 2018, doi: 10.1038/ejcn.2017.132.

Для того чтобы получить реквизиты либо договориться о курьерском заказе пришлите номер заказа в телеграм t.me/Bioh_service

Написать
Отдел продаж

Пн-пт 9:00–19:00
Сб 10:00–14:00
Вс — выходной

Прием, оформление заказов и проведение оплат - круглосуточно, без выходных.

Консультация

Пн-пт 9:00-18:00